Ying Zhu (PI) and G. Scott Owen (Co-PI), Computer Science Department, Georgia State University
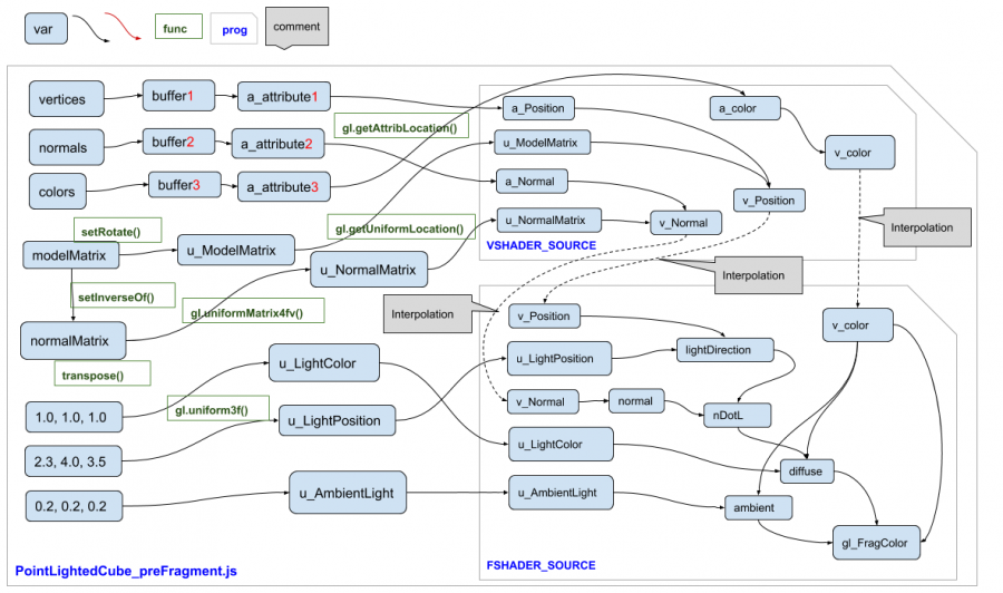
This web site contains three comprehensive debugging guides for GPU based programming: OpenGL, WebGL, and OpenCL. The target audience is college students taking 3D graphics programming courses, game programming courses, or heterogeneous computing courses. Novice to intermediate level 3D graphics or GPGPU programmers can benefit from learning GPU debugging techniques. Instructors can use this web site to supplement their regular course materials.